dtpm-adherencia
Esta herramienta nace de la necesidad de automatizar la detección de desvíos recurrentes en la operacion del sistema Red de Movilidad, para esto se ha construido una metodología e implementado una plataforma que busca facilitar la detección y gestión de desvíos.
Metodología
La metodología del cálculo de esta información ...
Flujo global...
1. Asignación de pulsos a Expediciones
Con el objetivo de no considerar pulsos asociados a movimientos no comerciales de los buses se establece como fuente de información el reporte 1.96 para la construcción de expediciones, utilizando la información disponible para el corte de Julio 2024.
La siguiente figura muestra un diagrama de flujo para el proceso general ejecutado. Para la correcta identificación de variantes se ha utilizado la información de operación provista por SONDA, la cual en conjunto a diccionarios de servicios, períodos y feriados permiten la estructuración de las variantes a ejecutar por tipo día y media hora que posteriormente deberán ser asignadas a las expediciones y pulsos GPS correspondientes.

Ciclo sobre pulsos GPS
Si Patente GPS de Pulso GPS está en Patentes Expediciones Día:
Recorrer Expediciones Patente:
Si tiempo_ini_exp <= tiempo_gps y tiempo_gps <= tiempo_fin_exp:
pulso ← servicio-sentido
pulso ← id expedición
2. Construcción de expediciones
La información inicial de R1.96 contiene intervalos de cada expedición se obtiene un registro único respecto a la patente – servicio – sentido – inicio – fin y distintos filtros para definir el cumplimiento de una expedición. Con el objetivo de obtener una mayor completitud de la información se han considerado también los casos de no cumplimiento iniciales.
Dado que el código de servicio R1.96 no permite la identificación de la variante, se ha estructurado un preproceso basado en información de SONDA para la correcta asignación de variante según tipo de día y media hora.
La información de SONDA contiene para cada servicio madre, día y periodo el tipo de ruta, variantes idas/retorno y el inicio/fin de su operación.
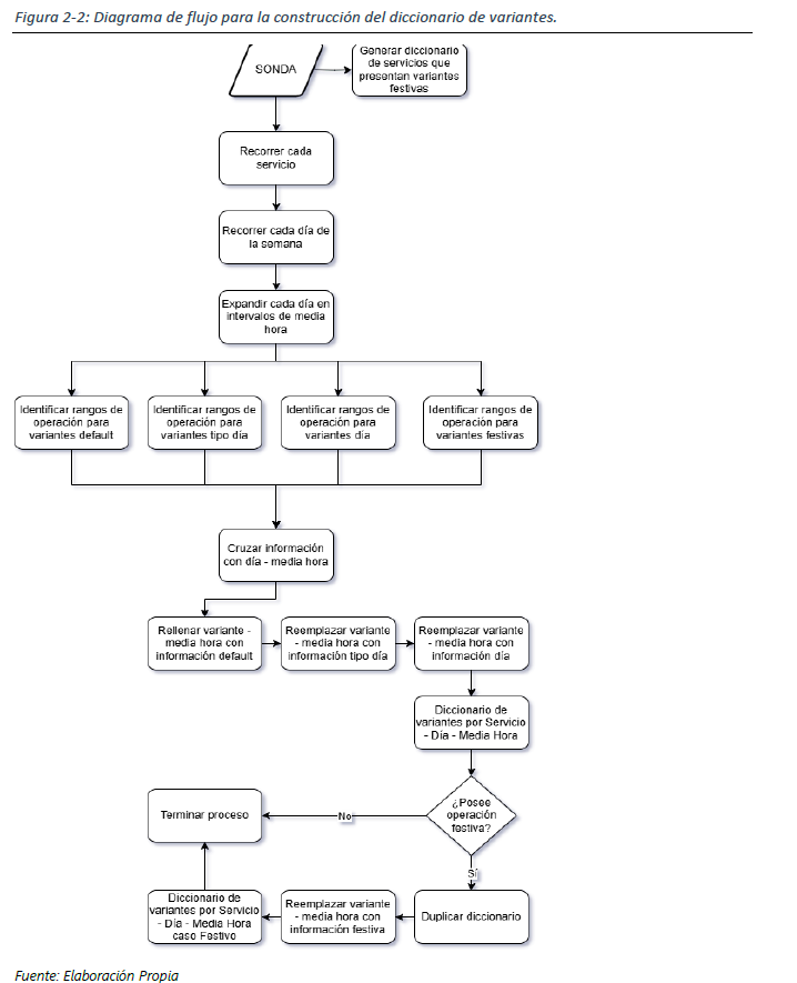
La siguiente figura resume el proceso para la construcción del diccionario de variantes utilizado. El proceso se centra en generar un diccionario con la información completa por servicio madre para cada tipo día, donde para casos sin información inicial se considerará las variantes definidas como default. Adicionalmente, se genera una categoría adicional de festivos que posteriormente aplicara solo a aquellos servicios que originalmente posean variantes festivas y que el día de operación sea un festivo definido.

Posteriormente, se aplica la corrección de variantes en base a un cruce de información por Servicio – Día – Media Hora y la selección de variante asociada al Sentido. El proceso separa casos normales de festivos para la correcta selección del diccionario definido previamente, donde las expediciones festivas corresponden a aquellas donde el día y servicio son festivos. La siguiente figura resume el proceso para la asignación de variantes en expediciones R1.96.

3. Construcción de trazados y tramificación
Se realiza un procedimiento para poder tramificar los trazados con una distancia parametrica, en la actualidad esta distancia es de 500m.
4. Proyección de pulsos GPS
Una vez tramificada la ruta se realiza el proceso de proyección de cada GPS de las expediciones para poder identificar la distancia en ruta y su distancia a la ruta.
Ciclo sobre pulsos GPS
Si Servicio-sentido de pulso GPS esta en los Trazados:
distancia_en_ruta ← Distancia avanzada sobre la ruta
distancia_euclidiana ← Distancia euclidiana respecto a GPS anterior
Si Pulso GPS es el inicial asignar distancia en ruta
distancia_a_ruta ← Distancia al punto mas cercano de la ruta
5. Intercepción de los trazados
5.1 Filtro de información mínima
Se ha definido que las expediciones deben cumplir con:
- Un mínimo de pulsos GPS asociado a la mediana de pulsos GPS estimada por servicio-sentido
- Una distancia recorrida mayor a un determinado umbral : distancia euclidiana acumulada > 25% de distancia total del trazado.
5.2 Identificación de desvíos
Un desvío se define como una secuencia de pulsos GPS lejos de la ruta, para esto se define que la distancia de adherencia es hasta 50 metros.
En base a la precisión estándar de los pulsos GPS, se estableció un umbral mínimo de 50 metros respecto a la distancia proyectada de cada pulso GPS sobre el trazado de referencia. Esto es, cualquier pulso GPS con una distancia de proyección por sobre este umbral se considerará un pulso no adherido. Luego, se aplica el segundo criterio asociado a cantidad mínima de pulsos consecutivos no adheridos.
Para esto, se define la estructura de bloque como una secuencia de pulsos GPS, los cuales se distinguirán entre aquellos bloques de pulsos GPS que cumplan con el primer criterio de distancia y aquellos que no lo cumplan. La siguiente imagen muestra un ejemplo de bloques GPS distinguiendo el corte entre bloques cuando existe un pulso GPS con una distancia proyectada mayor al umbral definido.

La siguiente figura muestra el diagrama de flujo resumen del proceso para la identificación de potenciales desvíos. Inicialmente, solo se procesan aquellas expediciones que pasaron el filtro inicial de información mínima. Luego, tras aplicar el umbral de distancia y construir los bloques, se valida el potencial de desvío de un bloque no adherido en base a una cantidad mínima de pulsos GPS.
El resultado de este proceso corresponde a:
- Expediciones sin desvío
- Expediciones con posible desvío